这部分的源码地址:https://github.com/yupengtao1024/JavaWeb2025.git

1. Vue3简介和快速体验

1 Vue3介绍

1684487637025

Vue (发音为 /vjuː/,类似 view) 是一款用于构建用户界面的 JavaScript 框架。官网为:https://cn.vuejs.org/

Vue的两个核心功能:

  • 声明式渲染:Vue 基于标准 HTML 拓展了一套模板语法,使得我们可以声明式地描述最终输出的 HTML 和 JavaScript 状态之间的关系。
  • 响应性:Vue 会自动跟踪 JavaScript 状态并在其发生变化时响应式地更新 DOM

2 Vue3快速体验(非工程化方式)

1
2
3
4
5
6
7
8
9
10
11
12
13
14
15
16
17
18
19
20
21
22
23
24
25
26
27
28
29
30
31
32
33
34
35
36
37
38
39
40
41
42
43
44
45
46
47
48
49
50
51
52
53
54
55
<!DOCTYPE html>
<html lang="en">
<head>
<meta charset="UTF-8">
<title>Title</title>
</head>
<body>
<!-- 这里也可以用浏览器打开连接,然后将获得的文本单独保存进入一个vue.js的文件,导入vue.js文件即可 -->
<script src="https://unpkg.com/vue@3/dist/vue.global.js"></script>
<div id="app">

<!-- 给style属性绑定colorStyle数据 -->
<h1 v-bind:style="colorStyle">{{headline}}</h1>

<!-- v-text设置p标签中的文本 -->
<p v-text="article"></p>

<!-- 给type属性绑定inputType数据 -->
<input v-bind:type="inputType" value="helloVue3"> <br>
<!-- 给按钮单击事件绑定函数 -->
<button @click="sayHello()">hello</button>
</div>

<script>

//组合api
const app = Vue.createApp({
// 在setup内部自由声明数据和方法即可!最终返回!
setup() {

// vue3中,数据默认不是响应式的,需要加ref或者reactive处理,后面会详细讲解
let colorStyle = {'color': 'red'}
let headline = 'hello vue3'
let article = 'vue is awesome'
let inputType = 'text'

// 定义函数
let sayHello = () => {
alert("hello Vue")
}
//在setup函数中,return返回的数据和函数可以在html使用
return {
colorStyle,
headline,
article,
inputType,
sayHello
}
}
});
//挂载到视图
app.mount("#app");
</script>
</body>
</html>

2. Vue3通过Vite实现工程化

1 Vite的介绍

Vite 的作用包括但不限于以下几个方面:

  1. 快速创建项目。
  2. 统一的工程化规范。
  3. 代码模板和组件库。
  4. 自动化构建和部署。

2 Vite创建Vue3工程化项目

1 Vite+Vue3项目的创建、启动、停止

1 使用命令行创建工程

  • 在磁盘的合适位置上,创建一个空目录用于存储多个前端项目
  • 用vscode打开该目录
  • 在vocode中打开命令行运行如下命令
1
npm create vite@latest
  • 第一次使用vite时会提示下载vite,输入y回车即可,下次使用vite就不会出现了

1687769339457

  • 注意: 选择vue+JavaScript选项即可

2 安装项目所需依赖

  • cd进入刚刚创建的项目目录
  • npm install命令安装基础依赖
1
2
cd ./vue3-demo1
npm install

3 启动项目

  • 查看项目下的package.json
1
2
3
4
5
6
7
8
9
10
11
12
13
14
15
16
17
18
19
{
"name": "vue",
"private": true,
"version": "0.0.0",
"type": "module",
"scripts": {
"dev": "vite",
"build": "vite build",
"preview": "vite preview"
},
"dependencies": {
"vue": "^3.5.13"
},
"devDependencies": {
"@vitejs/plugin-vue": "^5.2.1",
"vite": "^6.2.0"
}
}

1
npm run dev

5 停止项目

  • 命令行上 ctrl+c
2 Vite+Vue3项目的目录结构

1.下面是 Vite 项目结构和入口的详细说明:

1684489112904

  • public/ 目录:用于存放一些公共资源,如 HTML 文件、图像、字体等,这些资源会被直接复制到构建出的目标目录中。
  • src/ 目录:存放项目的源代码,包括 JavaScript、CSS、Vue 组件、图像和字体等资源。在开发过程中,这些文件会被 Vite 实时编译和处理,并在浏览器中进行实时预览和调试。以下是src内部划分建议:
    1. assets/ 目录:用于存放一些项目中用到的静态资源,如图片、字体、样式文件等。
    2. components/ 目录:用于存放组件相关的文件。组件是代码复用的一种方式,用于抽象出一个可复用的 UI 部件,方便在不同的场景中进行重复使用。
    3. layouts/ 目录:用于存放布局组件的文件。布局组件通常负责整个应用程序的整体布局,如头部、底部、导航菜单等。
    4. pages/ 目录:用于存放页面级别的组件文件,通常是路由对应的组件文件。在这个目录下,可以创建对应的文件夹,用于存储不同的页面组件。
    5. plugins/ 目录:用于存放 Vite 插件相关的文件,可以按需加载不同的插件来实现不同的功能,如自动化测试、代码压缩等。
    6. router/ 目录:用于存放 Vue.js 的路由配置文件,负责管理视图和 URL 之间的映射关系,方便实现页面之间的跳转和数据传递。
    7. store/ 目录:用于存放 Vuex 状态管理相关的文件,负责管理应用程序中的数据和状态,方便统一管理和共享数据,提高开发效率。
    8. utils/ 目录:用于存放一些通用的工具函数,如日期处理函数、字符串操作函数等。
  • vite.config.js 文件:Vite 的配置文件,可以通过该文件配置项目的参数、插件、打包优化等。该文件可以使用 CommonJS 或 ES6 模块的语法进行配置。
  • package.json 文件:标准的 Node.js 项目配置文件,包含了项目的基本信息和依赖关系。其中可以通过 scripts 字段定义几个命令,如 dev、build、serve 等,用于启动开发、构建和启动本地服务器等操作。
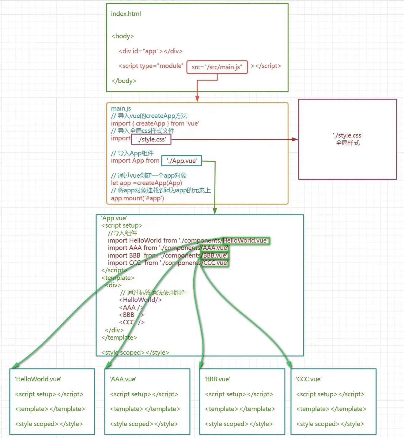
  • Vite 项目的入口为 src/main.js 文件,这是 Vue.js 应用程序的启动文件,也是整个前端应用程序的入口文件。在该文件中,通常会引入 Vue.js 及其相关插件和组件,同时会创建 Vue 实例,挂载到 HTML 页面上指定的 DOM 元素中。

2.vite的运行界面

  • 在安装了 Vite 的项目中,可以在 npm scripts 中使用 vite 可执行文件,或者直接使用 npx vite 运行它。下面是通过脚手架创建的 Vite 项目中默认的 npm scripts:(package.json)
1
2
3
4
5
6
7
{
"scripts": {
"dev": "vite", // 启动开发服务器,别名:`vite dev`,`vite serve`
"build": "vite build", // 为生产环境构建产物
"preview": "vite preview" // 本地预览生产构建产物
}
}
  • 运行设置端口号:(vite.config.js)
1
2
3
4
5
6
7
//修改vite项目配置文件 vite.config.js
export default defineConfig({
plugins: [vue()],
server:{
port:3000
}
})
3 HelloWorld组件化

什么是VUE的组件?

  • 一个页面作为整体,是由多个部分组成的,每个部分在这里就可以理解为一个组件
  • 每个.vue文件就可以理解为一个组件,多个.vue文件可以构成一个整体页面
  • 组件化给我们带来的另一个好处就是组件的复用和维护非常的方便

什么是.vue文件?

1
2
3
4
5
6
7
8
9
10
11
12
<script>
//存储vue页面逻辑js代码
</script>

<template>
<!-- 页面的样式的是html代码-->
</template>

<style scoped>
/** 存储的是css代码! <style scoped> 是 Vue.js 单文件组件中用于设置组件样式的一种方式。
它的含义是将样式局限在当前组件中,不对全局样式造成影响。 */
</style>

vue调用流程图

1684912274904

4 Vite+Vue3响应式入门和setup函数
5 Vite+Vue3关于样式的导入方式
  1. main.js中进行全局引入

    1
    import './style/reset.css' //书写引入的资源的相对路径即可!
  2. vue文件script代码引入

    1
    import './style/reset.css'
  3. Vue文件style代码引入

    1
    @import './style/reset.css'
6 关于JS和TS选择的问题

TS是JS的一个超集,使用TS之后,JS的语法更加的像JAVA,实际开发中用的确实更多,那么这里为什么我们没有立即使用TS进行开发,原因如下

1 为了降低难度,提高前端工程化的效率

2 对于学JAVA的我们来说,学习TS非常容易,但是还是需要一些时间

3 TS不是非学不可,不用TS仍然可以正常开发工程化的前端项目

3. Vue3视图渲染技术

1 模版语法

1 插值表达式

插值表达式:最基本的数据绑定形式是文本插值,它使用的是双大括号{{}}

base.vue

1
2
3
4
5
6
7
8
9
10
11
12
13
14
15
16
17
18
19
20
21
22
23
24
25
26
27
28
29
30
31
32
33
34
<script setup type="module">
let msg = "hello vue3"
let getMsg = () => {
return 'hello vue3 message'
}
let age = 19
let bee = '蜜 蜂'
// 购物车
const carts = [{name: '可乐', price: 3, number: 10}, {name: '薯片', price: 6, number: 8}];

//计算购物车总金额
let compute = () => {
let count = 0;
for (let index in carts) {
count += carts[index].price * carts[index].number;
}
return count;
}
</script>

<template>
<div>
<h1>{{ msg }}</h1>
getMsg返回的值为:{{ getMsg() }} <br>
是否成年: {{ age >= 18 ? 'true' : 'false' }} <br>
反转: {{ bee.split(' ').reverse().join('-') }} <br>
购物车总金额: {{ compute() }} <br/>
购物车总金额: {{ carts[0].price * carts[0].number + carts[1].price * carts[1].number }} <br>
</div>
</template>

<style scoped>

</style>
  • v-***指令支持ES6中的字符串模板
  • 插值表达式中支持javascript的运算表达式
  • 插值表达式中也支持函数的调用
2 文本渲染

base1.vue

1
2
3
4
5
6
7
8
9
10
11
12
13
14
15
16
17
18
19
20
21
22
23
24
25
26
27
28
<script setup type="module">
let msg ='hello vue3'
let getMsg= ()=>{
return msg
}
let age = 19
let bee = '蜜 蜂'
let redMsg ='<font color=\'red\'>msg</font>'
let greenMsg =`<font color=\'green\'>${msg}</font>`
</script>

<template>
<div>
<span v-text='msg'></span> <br>
<span v-text='redMsg'></span> <br>
<span v-text='getMsg()'></span> <br>
<span v-text='age>18?"成年":"未成年"'></span> <br>
<span v-text='bee.split(" ").reverse().join("-")'></span> <br>
<span v-html='msg'></span> <br>
<span v-html='redMsg'></span> <br>
<span v-html='greenMsg'></span> <br>
<span v-html="`<font color='green'>${msg}</font>`"></span> <br>
</div>
</template>

<style scoped>

</style>
  • v-text可以将数据渲染成双标签中间的文本,但是不识别html元素结构的文本
  • v-html可以将数据渲染成双标签中间的文本,识别html元素结构的文本
3 Attribute属性渲染

想要渲染一个元素的 attribute,应该使用 v-bind指令

  • 由于插值表达式不能直接放在标签的属性中,所以要渲染元素的属性就应该使用v-bind
  • v-bind可以用于渲染任何元素的属性,语法为 v-bind:属性名='数据名', 可以简写为 :属性名='数据名'

base2.vue

1
2
3
4
5
6
7
8
9
10
11
12
13
14
15
16
17
<script setup type="module">
const data = {
name: 'this0',
url: 'http://www.baidu.com',
}
</script>

<template>
<div>
<a v-bind:href="data.url">
<input type="button" :value="`点击访问${data.name}`">
</a>
</div>
</template>

<style scoped></style>

4 事件的绑定&常见事件修饰符

我们可以使用 v-on 来监听 DOM 事件,并在事件触发时执行对应的 Vue的JavaScript代码。

  • 用法:v-on:click="handler" 或简写为 @click="handler"
  • vue中的事件名=原生事件名去掉on 前缀 如:onClick --> click
  • handler的值可以是方法事件处理器,也可以是内联事件处理器
  • 绑定事件时,可以通过一些绑定的修饰符,常见的事件修饰符如下
    • .once:只触发一次事件。[重点]
    • .prevent:阻止默认事件。[重点]
    • .stop:阻止事件冒泡。
    • .capture:使用事件捕获模式而不是冒泡模式。
    • .self:只在事件发送者自身触发时才触发事件。
1
2
3
4
5
6
7
8
9
10
11
12
13
14
15
16
17
18
19
20
21
22
23
24
25
26
27
28
29
30
31
<script setup type="module">
import {ref} from 'vue'
// 响应式数据 当发生变化时,会自动更新 dom树
let count = ref(0)
let addCount = () => {
count.value++
}
</script>

<template>
<div>
<h1>count的值是:{{ count }}</h1>
<!-- 方法事件处理器 -->
<button v-on:click="addCount()">addCount</button>
<br/>
<!-- 内联事件处理器 -->
<button @click="count++">incrCount</button>
<br/>
<!-- 事件修饰符 once 只绑定事件一次 -->
<button @click.once="count++">addOnce</button>
<br/>
<!-- 事件修饰符 prevent 阻止组件的默认行为 -->
<a href="http://www.this0.com" target="_blank" @click.prevent="count++"
>prevent</a
>
<br/>
</div>
</template>

<style scoped></style>

2 响应式基础

此处的响应式是指 : 数据模型发生变化时,自动更新DOM树内容,页面上显示的内容会进行同步变化,vue3的数据模型不是自动响应式的,需要我们做一些特殊的处理。

1 响应式需求案例

需求:实现 + - 按钮,实现数字加一减一

1
2
3
4
5
6
7
8
9
10
11
12
13
14
15
16
17
18
19
20
21
22
<script type="module" setup>
let counter = 0;
function show(){
alert(counter);
}
</script>

<template>
<div>
<button @click="counter--">-</button>
{{ counter }}
<button @click="counter++">+</button>
<hr>
<!-- 此案例,我们发现counter值,会改变,但是页面不改变! 默认Vue3的数据是非响应式的!-->
<button @click="show()">显示counter值</button>
</div>
</template>

<style scoped>

</style>

2 响应式实现关键字ref

ref 可以将一个基本类型的数据(如字符串,数字等)转换为一个响应式对象。

1
2
3
4
5
6
7
8
9
10
11
12
13
14
15
16
17
18
19
20
21
22
<script type="module" setup>
import {ref} from "vue";

let counter = ref(0);

function show() {
alert(counter.value);
}
</script>

<template>
<div>
<button @click="counter--">-</button>
{{ counter }}
<button @click="counter++">+</button>
<hr>
<button @click="show()">显示counter值</button>
</div>
</template>

<style scoped>
</style>
  • 在上面的例子中,我们使用 ref 包裹了一个数字,在代码中给这个数字加 1 后,视图也会跟着动态更新。需要注意的是,由于使用了 ref,因此需要在访问该对象时使用 .value 来获取其实际值。
3 响应式实现关键字reactive

我们可以使用 reactive() 函数创建一个响应式对象或数组:

1
2
3
4
5
6
7
8
9
10
11
12
13
14
15
16
17
18
19
20
21
22
23
24
25
26
27
28
29
30
31
32
33
<script type="module" setup>
/* 从vue中引入reactive方法 */
import {ref,reactive} from 'vue'
let data = reactive({
counter:0
})
function show(){
alert(data.counter);
}
/* 函数中要操作reactive处理过的数据,需要通过 对象名.属性名的方式 */
let decr = () =>{
data.counter--;
}
let incr = () =>{
data.counter++;
}
</script>

<template>
<div>
<button @click="data.counter--">-</button>
<button @click="decr()">-</button>
{{ data.counter }}
<button @click="data.counter++">+</button>
<button @click="incr()">+</button>
<hr>
<button @click="show()">显示counter值</button>
</div>
</template>

<style scoped>

</style>

对比ref和reactive:

  • 使用 ref 适用于以下开发场景:

    • 包装基本类型数据:ref 主要用于包装基本类型数据(如字符串、数字等),即只有一个值的数据,如果你想监听这个值的变化,用 ref 最为方便。在组件中使用时也很常见。
    • 访问方式简单:ref 对象在访问时与普通的基本类型值没有太大区别,只需要通过 .value 访问其实际值即可。
  • 使用 reactive 适用于以下开发场景:

    • 包装复杂对象:reactive 可以将一个普通对象转化为响应式对象,这样在数据变化时会自动更新界面,特别适用于处理复杂对象或者数据结构。
    • 需要递归监听的属性:使用 reactive 可以递归追踪所有响应式对象内部的变化,从而保证界面的自动更新。
  • 综上所述,ref 适用与简单情形下的数据双向绑定,对于只有一个字符等基本类型数据或自定义组件等情况,建议可以使用 ref;而对于对象、函数等较为复杂的数据结构,以及需要递归监听的属性变化,建议使用 reactive。当然,在实际项目中根据需求灵活选择也是十分必要的。

ref 主要用于包装基本类型数据,需要通过 .value 访问其实际值;对于对象、函数等较为复杂的数据结构,建议使用 reactive

3 条件和列表渲染

1 条件渲染

v-if 条件渲染

  • v-if='表达式' 只会在指令的表达式返回真值时才被渲染

  • 也可以使用 v-elsev-if 添加一个“else 区块”。

  • 一个 v-else 元素必须跟在一个 v-if 元素后面,否则它将不会被识别。

1
2
3
4
5
6
7
8
9
10
11
12
13
14
15
16
17
18
<script type="module" setup>
import {ref} from 'vue'

let awesome = ref(true)
</script>

<template>
<div>
<h1 id="ha" v-show="awesome">Vue可见</h1>
<h1 id="hb" v-if="awesome">Vue is awesome!</h1>
<h1 id="hc" v-else>Oh no 😢</h1>
<button @click="awesome = !awesome">Toggle</button>
</div>
</template>

<style scoped>

</style>

v-show条件渲染扩展:

  • 另一个可以用来按条件显示一个元素的指令是 v-show。其用法基本一样:

  • 不同之处在于 v-show 会在 DOM 渲染中保留该元素;v-show 仅切换了该元素上名为 display 的 CSS 属性。

  • v-show 不支持在 <template> 元素上使用,也不能和 v-else 搭配使用。

1
2
3
4
5
6
7
8
9
10
11
12
13
14
15
16
17
18
<script type="module" setup>
import {ref} from 'vue'

let awesome = ref(true)
</script>

<template>
<div>
<h1 id="ha" v-show="awesome">Vue可见</h1>
<h1 id="hb" v-if="awesome">Vue is awesome!</h1>
<h1 id="hc" v-else>Oh no 😢</h1>
<button @click="awesome = !awesome">Toggle</button>
</div>
</template>

<style scoped>

</style>

1684565503347

v-if vs v-show

  • v-if 是“真实的”按条件渲染,因为它确保了在切换时,条件区块内的事件监听器和子组件都会被销毁与重建。

  • v-if 也是惰性的:如果在初次渲染时条件值为 false,则不会做任何事。条件区块只有当条件首次变为 true 时才被渲染。

  • 相比之下,v-show 简单许多,元素无论初始条件如何,始终会被渲染,只有 CSS display 属性会被切换。

  • 总的来说,v-if 有更高的切换开销,而 v-show 有更高的初始渲染开销。因此,如果需要频繁切换,则使用 v-show 较好;如果在运行时绑定条件很少改变,则 v-if 会更合适。

2 列表渲染

我们可以使用 v-for 指令基于一个数组来渲染一个列表。

  • v-for 指令的值需要使用 item in items 形式的特殊语法,其中 items 是源数据的数组,而 item 是迭代项的别名

  • v-for 块中可以完整地访问父作用域内的属性和变量。v-for 也支持使用可选的第二个参数表示当前项的位置索引。

1
2
3
4
5
6
7
8
9
10
11
12
13
14
15
16
17
18
19
20
21
22
23
24
25
26
27
28
29
30
31
32
33
34
35
36
<script type="module" setup>
import {reactive} from 'vue'

let parentMessage = '产品'
let items = reactive([
{
id: 'item1',
message: "薯片"
},
{
id: 'item2',
message: "可乐"
}
])
</script>

<template>
<div>
<ul>
<li v-for='item in items'>
{{ item.message }}
</li>
</ul>

<ul>
<!-- index表示索引,当然不是非得使用index这个单词 -->
<li v-for="(item, index) in items" :key="index">
{{ parentMessage }} - {{ index }} - {{ item.message }}
</li>
</ul>

</div>
</template>

<style scoped>
</style>

什么时候必须用 :key

推荐始终使用 :key,特别是在以下情况:

  1. 列表项有动态状态(如表单输入、动画、组件状态)。
  2. 列表会动态增删或排序(如 v-for="item in items"items 会变化)。
  3. 性能优化(避免不必要的 DOM 更新)。

可以不用 :key 的情况(但不推荐):

  • 静态列表(数据永不变化)。
  • 列表项没有内部状态(纯展示,无交互)。
3 双向绑定(表单绑定)

单项绑定和双向绑定

  • 单向绑定: 响应式数据的变化会更新dom树,但是dom树上用户的操作造成的数据改变不会同步更新到响应式数据
  • 双向绑定: 响应式数据的变化会更新dom树,但是dom树上用户的操作造成的数据改变会同步更新到响应式数据
    • 用户通过表单标签才能够输入数据,所以双向绑定都是应用到表单标签上的,其他标签不行
    • v-model专门用于双向绑定表单标签的value属性,语法为 v-model:value='',可以简写为 v-model=''
    • v-model还可以用于各种不同类型的输入,<textarea><select> 元素。
1
2
3
4
5
6
7
8
9
10
11
12
13
14
15
16
17
18
19
20
21
22
23
24
25
26
27
28
29
30
31
32
33
34
35
36
37
38
39
40
41
42
43
44
45
46
47
48
49
50
51
52
53
54
55
56
57
58
59
60
61
62
63
<script type="module" setup>

//引入模块
import {reactive, ref} from 'vue'

//爱好
let hbs = ref([]);

//用户信息
let user = reactive({username: null, password: null, introduce: null, pro: null})

let login = () => {
alert(hbs.value);
alert(JSON.stringify(user));
}

let clearx = () => {

//user = {};// 这中写法会将数据变成非响应的,应该是user.username=""
user.username = ''
user.password = ''
user.introduce = ''
user.pro = ''

//删除数组中的所有元素
hbs.value.splice(0, hbs.value.length);
}
</script>

<template>
<div>
账号: <input type="text" placeholder="请输入账号!" v-model="user.username"> <br>
密码: <input type="text" placeholder="请输入密码!" v-model="user.password"> <br>
爱好:
<input type="checkbox" name="hbs" v-model="hbs" value="吃">
<input type="checkbox" name="hbs" v-model="hbs" value="喝">
<input type="checkbox" name="hbs" v-model="hbs" value="玩">
<input type="checkbox" name="hbs" v-model="hbs" value="乐">
<br>
简介:<textarea v-model="user.introduce"></textarea>
<br>
籍贯:
<select v-model="user.pro">
<option value="1"></option>
<option value="2"></option>
<option value="3"></option>
<option value="4"></option>
<option value="5"></option>
<option value="6"></option>
</select>
<br>
<button @click="login()">登录</button>
<button @click="clearx()">重置</button>
<hr>
显示爱好:{{ hbs }}
<hr>
显示用户信息:{{ user }}
</div>
</template>

<style scoped>
</style>

4 属性计算

模板中的表达式虽然方便,但也只能用来做简单的操作。如果在模板中写太多逻辑,会让模板变得臃肿,难以维护。比如说,我们有这样一个包含嵌套数组的对象:

1
2
3
4
5
6
7
8
9
10
11
12
13
14
15
16
17
18
19
20
21
22
23
<script type="module" setup>
//引入模块
import { reactive,computed} from 'vue'
const author = reactive({
name: 'John Doe',
books: [
'Vue 2 - Advanced Guide',
'Vue 3 - Basic Guide',
'Vue 4 - The Mystery'
]
})

</script>

<template>
<div>
<p>{{author.name}} Has published books?:</p>
<span>{{ author.books.length > 0 ? 'Yes' : 'No' }}</span>
</div>
</template>

<style scoped>
</style>
  • 这里的模板看起来有些复杂。我们必须认真看好一会儿才能明白它的计算依赖于 author.books。更重要的是,如果在模板中需要不止一次这样的计算,我们可不想将这样的代码在模板里重复好多遍。

因此我们推荐使用计算属性来描述依赖响应式状态的复杂逻辑。这是重构后的示例:

1
2
3
4
5
6
7
8
9
10
11
12
13
14
15
16
17
18
19
20
21
22
23
24
25
26
27
28
29
30
31
32
33
34
35
36
37
38
39
40
<script type="module" setup>
//引入模块
import { reactive,computed} from 'vue'
const author = reactive({
name: 'John Doe',
books: [
'Vue 2 - Advanced Guide',
'Vue 3 - Basic Guide',
'Vue 4 - The Mystery'
]
})
// 一个计算属性 ref
const publishedBooksMessage = computed(() => {
console.log("publishedBooksMessage")
return author.books.length > 0 ? 'Yes' : 'No'
})
// 一个函数
let hasBooks = ()=>{
console.log("hasBooks")
return author.books.length > 0?'Yes':'no'
}

</script>

<template>
<div>
<p>{{author.name}} Has published books?:</p>
<span>{{ author.books.length > 0 ? 'Yes' : 'No' }}</span>
<span>{{ hasBooks() }}</span><!-- 调用方法,每个标签都会调用一次 -->
<span>{{ hasBooks() }}</span>

<p>{{author.name}} Has published books?:</p>
<span>{{ publishedBooksMessage }}</span><!-- 属性计算,属性值不变时,多个个标签只会调用一次 -->
<span>{{ publishedBooksMessage }}</span>
</div>
</template>

<style scoped>
</style>

  • 我们在这里定义了一个计算属性 publishedBooksMessagecomputed() 方法期望接收一个 getter 函数,返回值为一个计算属性 ref。和其他一般的 ref 类似,你可以通过 publishedBooksMessage.value 访问计算结果。计算属性 ref 也会在模板中自动解包,因此在模板表达式中引用时无需添加 .value

  • Vue 的计算属性会自动追踪响应式依赖。它会检测到 publishedBooksMessage 依赖于 author.books,所以当 author.books 改变时,任何依赖于 publishedBooksMessage 的绑定都会同时更新。

计算属性缓存 vs 方法

  • 若我们将同样的函数定义为一个方法而不是计算属性,两种方式在结果上确实是完全相同的,然而,不同之处在于计算属性值会基于其响应式依赖被缓存。一个计算属性仅会在其响应式依赖更新时才重新计算。这意味着只要 author.books不改变,无论多少次访问 publishedBooksMessage 都会立即返回先前的计算结果!
5 数据监听器

计算属性允许我们声明性地计算衍生值。然而在有些情况下,我们需要在状态变化时执行一些“副作用”:例如更改 DOM,或是根据异步操作的结果去修改另一处的状态。我们可以使用 watch 函数在每次响应式状态发生变化时触发回调函数:

  • watch主要用于以下场景:
    • 当数据发生变化时需要执行相应的操作
    • 监听数据变化,当满足一定条件时触发相应操作
    • 在异步操作前或操作后需要执行相应的操作

监控响应式数据(watch):

1
2
3
4
5
6
7
8
9
10
11
12
13
14
15
16
17
18
19
20
21
22
23
24
25
26
27
28
29
30
31
32
33
34
35
36
37
38
39
<script type="module" setup>
//引入模块
import { ref,reactive,watch} from 'vue'

let firstname=ref('')
let lastname=reactive({name:''})
let fullname=ref('')

//监听一个ref响应式数据
watch(firstname,(newValue,oldValue)=>{
console.log(`${oldValue}变为${newValue}`)
fullname.value=firstname.value+lastname.name
})
//监听reactive响应式数据的指定属性
watch(()=>lastname.name,(newValue,oldValue)=>{
console.log(`${oldValue}变为${newValue}`)
fullname.value=firstname.value+lastname.name
})
//监听reactive响应式数据的所有属性(深度监视,一般不推荐)
//deep:true 深度监视
//immediate:true 深度监视在进入页面时立即执行一次
watch(()=>lastname,(newValue,oldValue)=>{
// 此时的newValue和oldValue一样,都是lastname
console.log(newValue)
console.log(oldValue)
fullname.value=firstname.value+lastname.name
},{deep:true,immediate:false})
</script>

<template>
<div>
全名:{{fullname}} <br>
姓氏:<input type="text" v-model="firstname"> <br>
名字:<input type="text" v-model="lastname.name" > <br>
</div>
</template>

<style scoped>
</style>

监控响应式数据(watchEffect):

  • watchEffect默认监听所有的响应式数据
1
2
3
4
5
6
7
8
9
10
11
12
13
14
15
16
17
18
19
20
21
22
23
24
25
26
27
28
<script type="module" setup>
//引入模块
import { ref,reactive,watch, watchEffect} from 'vue'

let firstname=ref('')
let lastname=reactive({name:''})
let fullname=ref('')

//监听所有响应式数据
watchEffect(()=>{
//直接在内部使用监听属性即可!不用外部声明
//也不需要,即时回调设置!默认初始化就加载!
console.log(firstname.value)
console.log(lastname.name)
fullname.value=`${firstname.value}${lastname.name}`
})
</script>

<template>
<div>
全名:{{fullname}} <br>
姓氏:<input type="text" v-model="firstname"> <br>
名字:<input type="text" v-model="lastname.name" > <br>
</div>
</template>

<style scoped>
</style>

watch vs. watchEffect

  • watchwatchEffect 都能响应式地执行有副作用的回调。它们之间的主要区别是追踪响应式依赖的方式:
    • watch 只追踪明确侦听的数据源。它不会追踪任何在回调中访问到的东西。另外,仅在数据源确实改变时才会触发回调。watch 会避免在发生副作用时追踪依赖,因此,我们能更加精确地控制回调函数的触发时机。
    • watchEffect,则会在副作用发生期间追踪依赖。它会在同步执行过程中,自动追踪所有能访问到的响应式属性。这更方便,而且代码往往更简洁,但有时其响应性依赖关系会不那么明确。
6 Vue生命周期
1 生命周期简介

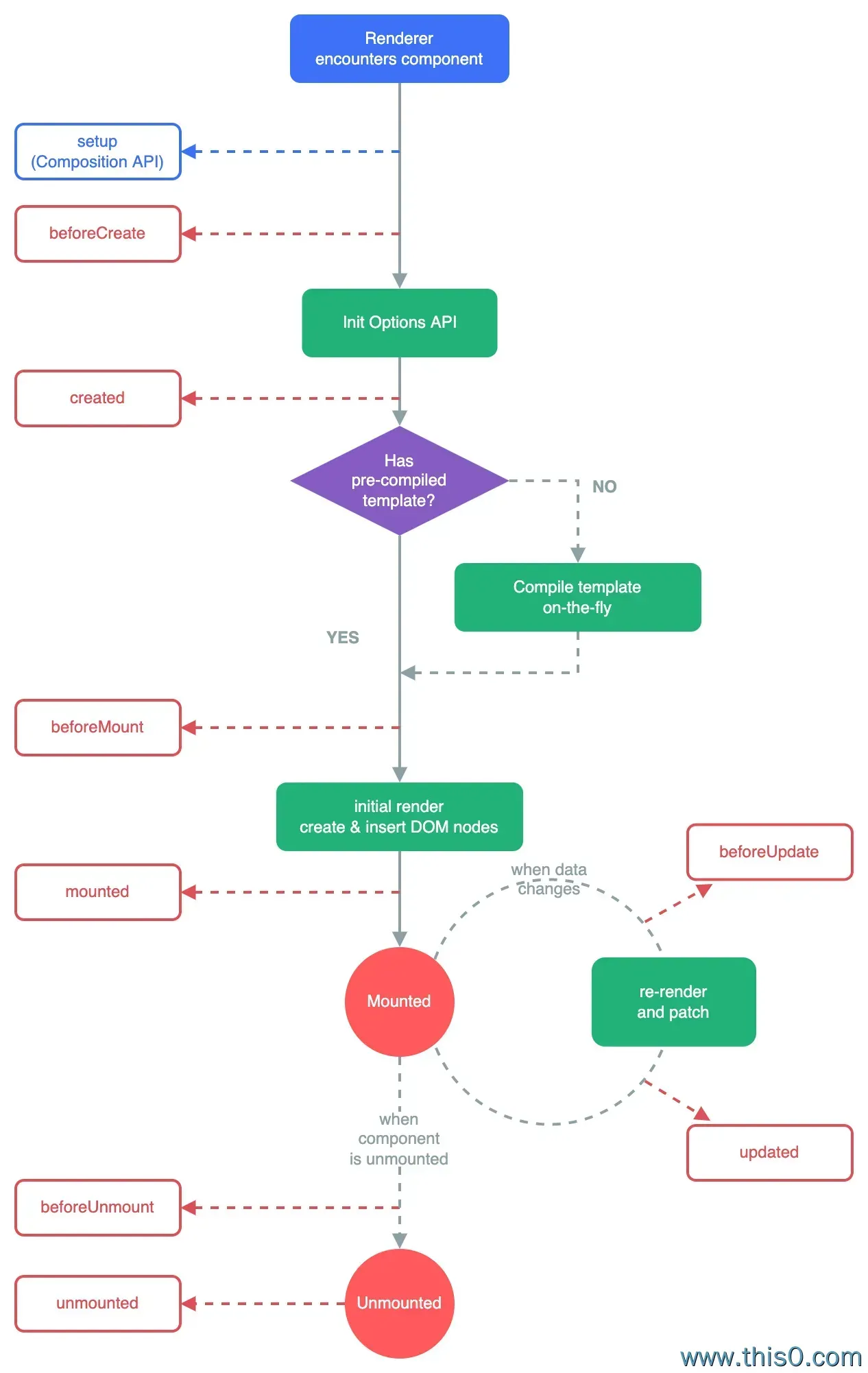
每个 Vue 组件实例在创建时都需要经历一系列的初始化步骤,比如设置好数据侦听,编译模板,挂载实例到 DOM,以及在数据改变时更新 DOM。在此过程中,它也会运行被称为生命周期钩子的函数,让开发者有机会在特定阶段运行自己的代码!

  • 周期图解:
  • 常见钩子函数
    • onMounted() 注册一个回调函数,在组件挂载完成后执行。
    • onUpdated() 注册一个回调函数,在组件因为响应式状态变更而更新其 DOM 树之后调用。
    • onUnmounted() 注册一个回调函数,在组件实例被卸载之后调用。
    • onBeforeMount() 注册一个钩子,在组件被挂载之前被调用。
    • onBeforeUpdate() 注册一个钩子,在组件即将因为响应式状态变更而更新其 DOM 树之前调用。
    • onBeforeUnmount() 注册一个钩子,在组件实例被卸载之前调用。
2 生命周期案例
1
2
3
4
5
6
7
8
9
10
11
12
13
14
15
16
17
18
19
20
21
22
23
24
25
26
27
28
29
30
31
32
33
34
35
36
37
<script setup>

import {ref,onUpdated,onMounted,onBeforeUpdate} from 'vue'

let message =ref('hello')

// 挂载完毕生命周期
onMounted(()=>{
console.log('-----------onMounted---------')
let span1 =document.getElementById("span1")
console.log(span1.innerText)
})
// 更新前生命周期
onBeforeUpdate(()=>{
console.log('-----------onBeforeUpdate---------')
console.log(message.value)
let span1 =document.getElementById("span1")
console.log(span1.innerText)
})
// 更新完成生命周期
onUpdated(()=>{
console.log('-----------onUpdated---------')
let span1 =document.getElementById("span1")
console.log(span1.innerText)
})
</script>

<template>
<div>
<span id="span1" v-text="message"></span> <br>
<input type="text" v-model="message">
</div>

</template>

<style scoped>
</style>
7 Vue父子组件间传参
1 组件基础

组件允许我们将 UI 划分为独立的、可重用的部分,并且可以对每个部分进行单独的思考。组件就是实现应用中局部功能代码和资源的集合!在实际应用中,组件常常被组织成层层嵌套的树状结构:

  • 这和我们嵌套 HTML 元素的方式类似,Vue 实现了自己的组件模型,使我们可以在每个组件内封装自定义内容与逻辑。

传统方式编写应用:

组件方式编写应用:

  • 组件化:对js/css/html统一封装,这是VUE中的概念

  • 模块化:对js的统一封装,这是ES6中的概念

  • 组件化中,对js部分代码的处理使用ES6中的模块化

2 组件化入门案例

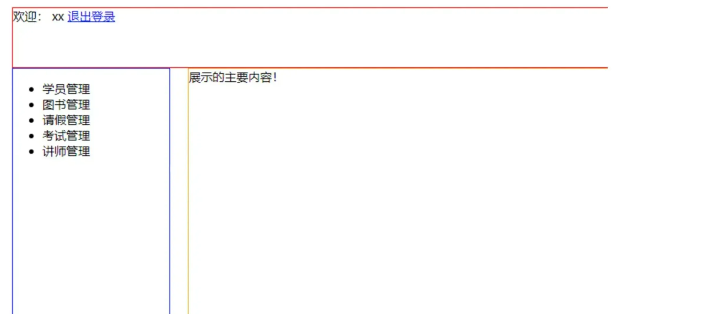
案例需求: 创建一个页面,包含头部和菜单以及内容显示区域,每个区域使用独立组件!

image-20250715175110566

1 准备vue项目

1
2
3
npm create vite
cd vite项目
npm install

2 安装相关依赖

1
2
npm install sass
npm install bootstrap

3 在src/components文件下创建子组件, vscode需要安装Vetur插件,这样vue文件有快捷提示

  • Header.vue
1
2
3
4
5
6
7
8
9
10
11
<script setup type="module">
</script>

<template>
<div>
欢迎: xx <a href="#">退出登录</a>
</div>
</template>

<style>
</style>
  • Navigator.vue
1
2
3
4
5
6
7
8
9
10
11
12
13
14
15
16
17
18
<script setup type="module">
</script>

<template>
<!-- 推荐写一个根标签-->
<div>
<ul>
<li>学员管理</li>
<li>图书管理</li>
<li>请假管理</li>
<li>考试管理</li>
<li>讲师管理</li>
</ul>
</div>
</template>

<style>
</style>
  • Content.vue
1
2
3
4
5
6
7
8
9
10
11
<script setup type="module">
</script>

<template>
<div>
展示的主要内容!
</div>
</template>

<style>
</style>
  • App.vue 入口组件App引入组件
1
2
3
4
5
6
7
8
9
10
11
12
13
14
15
16
17
18
19
20
21
22
23
24
25
26
27
28
29
30
31
32
33
34
35
36
37
<script setup>
import Header from './components/Header.vue'
import Navigator from './components/Navigator.vue'
import Content from './components/Content.vue'
</script>

<template>
<div>
<Header class="header"></Header>
<Navigator class="navigator"></Navigator>
<Content class="content"></Content>
</div>
</template>

<style scoped>
.header{
height: 80px;
border: 1px solid red;
}

.navigator{
width: 15%;
height: 800px;
display: inline-block;
border: 1px blue solid;
float: left;
}

.content{
width: 83%;
height: 800px;
display: inline-block;
border: 1px goldenrod solid;
float: right;
}

</style>

4 启动测试

1
npm run dev
3 组件之间传递数据

父传子

Vue3 中父组件向子组件传值可以通过 props 进行,具体操作如下:

  1. 首先,在父组件中定义需要传递给子组件的值,接着,在父组件的模板中引入子组件,同时在被引入的子组件的标签中添加 props 属性并为其设置需要传递的值。

  2. 在 Vue3 中,父组件通过 props 传递给子组件的值是响应式的。也就是说,如果在父组件中的传递的值发生了改变,子组件中的值也会相应地更新。

  • 父组件代码
1
2
3
4
5
6
7
8
9
10
11
12
13
14
15
16
17
18
19
<script setup>

import Son from "./Son.vue";
import {ref} from "vue";

//1.父传子
const money = ref(100);
</script>

<template>
<div style="background-color: #747bff">
<h2>Father</h2>
<Son :money="money"></Son>
</div>
</template>

<style scoped>

</style>
  • 子组件代码
1
2
3
4
5
6
7
8
9
10
11
12
13
14
<script setup>
let props = defineProps(['money']);
</script>

<template>
<div style="background-color: #888888;color: antiquewhite">
<h3>Son</h3>
<div>账户:{{ props.money }}</div>
</div>
</template>

<style scoped>

</style>

子传父

  • 父组件
1
2
3
4
5
6
7
8
9
10
11
12
13
14
15
16
17
18
19
20
21
22
23
24
25
26
27
<script setup>

import Son from "./Son.vue";
import {ref} from "vue";

//1.父传子
const money = ref(100);

function moneyMinis(arg){

// alert("感知到儿子买了棒棒糖"+arg);
money.value +=arg;
}
</script>

<template>
<div style="background-color: #747bff">
<h2>Father</h2>

<!-- 购买事件-->
<Son :money="money" @buy="moneyMinis"/>
</div>
</template>

<style scoped>

</style>
  • 子组件
1
2
3
4
5
6
7
8
9
10
11
12
13
14
15
16
17
18
19
20
21
22
23
24
<script setup>
let props = defineProps(['money']);

//1.defineEmits用于定义要发送给父组件的方法,可以1个或者多个
let emits = defineEmits(['buy']);

function buy(){
emits('buy',-5);
}
</script>

<template>
<div style="background-color: #888888;color: antiquewhite">
<h3>Son</h3>
<div>账户:{{ props.money }}</div>

<!-- 2.提交数据的方法-->
<button @click="buy">买棒棒糖</button>
</div>
</template>

<style scoped>

</style>

4 插槽

略过,直接看仓库的代码

4. Vue3路由机制router

1 路由简介

1 什么是路由?

  • 定义:路由就是根据不同的 URL 地址展示不同的内容或页面。
  • 通俗理解:路由就像是一个地图,我们要去不同的地方,需要通过不同的路线进行导航。

2 路由的作用

路由的作用

  • 单页应用程序(SPA)中,路由可以实现不同视图之间的无刷新切换,提升用户体验;
  • 路由还可以实现页面的认证和权限控制,保护用户的隐私和安全;
  • 路由还可以利用浏览器的前进与后退,帮助用户更好地回到之前访问过的页面。

2 路由入门案例

1 案例需求分析

image-20250726025234962

2 创建项目和导入路由依赖

1
2
3
npm create vite //创建项目cd 项目文件夹 //进入项目文件夹
npm install //安装项目需求依赖
npm install vue-router@4 --save //安装全局的vue-router 4版本

3 准备页面和组件

  • components/router/Home.vue
1
2
3
4
5
6
7
8
9
10
11
12
<script setup>
</script>

<template>
<div>
<h1>Home页面</h1>
</div>
</template>

<style scoped>
</style>

  • components/router/List.vue
1
2
3
4
5
6
7
8
9
10
11
<script setup>
</script>

<template>
<div>
<h1>List页面</h1>
</div>
</template>

<style scoped>
</style>
  • components/router/Add.vue
1
2
3
4
5
6
7
8
9
10
11
<script setup>
</script>

<template>
<div>
<h1>Add页面</h1>
</div>
</template>

<style scoped>
</style>
  • components/router/Update.vue
1
2
3
4
5
6
7
8
9
10
11
<script setup>
</script>

<template>
<div>
<h1>Update页面</h1>
</div>
</template>

<style scoped>
</style>
  • App.vue
1
2
3
4
5
6
7
8
9
10
11
12
13
14
15
16
17
18
19
20
21
22
23
24
25
26
27
28
<script setup></script>

<template>
<div>
<h1>App页面</h1>

<!-- 1. 路由跳转链接,to后面跟的是路由路径 -->
<router-link to="/home">home页</router-link> <br />
<router-link to="/list">list页</router-link> <br />
<router-link to="/add">add页</router-link> <br />
<router-link to="/update">update页</router-link> <br />

<!-- 2. 路由连接对应视图的展示位置 -->
<hr />
默认路由展示:<router-view></router-view>
<hr />
Home视图展示:<router-view name="homeView"></router-view>
<hr />
List视图展示:<router-view name="listView"></router-view>
<hr />
Add视图展示:<router-view name="addView"></router-view>
<hr />
Update视图展示:<router-view name="updateView"></router-view>
</div>
</template>

<style scoped></style>

4 准备路由配置

  • src/routers/router.js

createWebHashHistory方法

createWebHashHistory() 是 Vue.js 基于 hash 模式创建路由的工厂函数。在使用这种模式下,路由信息保存在 URL 的 hash 中,使用 createWebHashHistory() 方法,可以创建一个路由历史记录对象,用于管理应用程序的路由。在 Vue.js 应用中,通常使用该方法来创建路由的历史记录对象。就是路由中缓存历史记录的对象,vue-router提供

1
2
3
4
5
6
7
8
9
10
11
12
13
14
15
16
17
18
19
20
21
22
23
24
25
26
27
28
29
30
31
32
33
34
35
36
37
38
39
40
41
42
43
44
45
46
47
48
49
50
51
52
53
54
// 导入路由创建的相关方法
import {createRouter, createWebHashHistory} from 'vue-router'

// 导入vue组件
import Home from '../components/Home.vue'
import List from '../components/List.vue'
import Add from '../components/Add.vue'
import Update from '../components/Update.vue'

// 创建路由对象,声明路由规则
const router = createRouter({

//创建路由的历史记录对象。
history: createWebHashHistory(),
routes: [
{
path: '/', //路由根路径

components: {

default: Add, // 默认路由视图,也就是:<router-view></router-view>
homeView: Home, //额外展示的路由,多选,格式是:路由名:视图名
listView: List,
},
},
{
path: '/home',
components: {
homeView: Home,
},
}, {
path: '/list',
components: {
listView: List,
},
},
{
path: '/add',
components: {
addView: Add,
},
},
{
path: '/update',
components: {
updateView: Update,
},
},
],
})

// 对外暴露路由对象
export default router

5 main.js引入router配置

  • 修改文件:main.js (入口文件)
1
2
3
4
5
6
7
8
9
10
import { createApp } from 'vue'
import './style.css'
import App from './App.vue'
//导入router模块
import router from './routers/router.js'
let app = createApp(App)
//绑定路由对象
app.use(router)
//挂在试图
app.mount('#app')

6 启动测试

1
npm run dev

3 路由重定向

重定向的作用:将一个路由重定向到另一个路由上

  • 修改案例:访问/list和/showAll都定向到List.vue
  • router.js
1
2
3
4
5
6
7
8
9
10
11
12
13
14
15
16
17
18
19
20
21
22
23
24
25
26
27
28
29
30
31
32
33
34
35
36
37
38
39
40
41
42
43
44
45
46
47
48
49
50
51
52
53
54
55
56
// 导入路由创建的相关方法
import {createRouter, createWebHashHistory} from 'vue-router'

// 导入vue组件
import Home from '../components/router/Home.vue'
import List from '../components/router/List.vue'
import Add from '../components/router/Add.vue'
import Update from '../components/router/Update.vue'

// 创建路由对象,声明路由规则
const router = createRouter({

//创建路由的历史记录对象。
history: createWebHashHistory(),
routes: [
{
path: '/', //路由根路径
components: {
default: Add, // 默认路由视图,也就是:<router-view></router-view>
homeView: Home, //在默认页面展示的路由,多选,格式:路由名:视图名
listView: List,
},
}, {
path: '/showAll',
// 路由重定向
redirect: '/list'
},
{
path: '/home',
components: {
homeView: Home,
},
}, {
path: '/list',
components: {
listView: List,
},
},
{
path: '/add',
components: {
addView: Add,
},
},
{
path: '/update',
components: {
updateView: Update,
},
},
],
})

// 对外暴露路由对象
export default router

  • App.vue
1
2
3
4
5
6
7
8
9
10
11
12
13
14
15
16
17
18
19
20
21
22
23
24
25
26
27
28
29
30
<script setup>
</script>

<template>
<div>
<h1>App页面</h1>
<hr/>
<!-- 路由的连接 -->
<router-link to="/">home页</router-link> <br>
<router-link to="/list">list页</router-link> <br>
<router-link to="/showAll">showAll页</router-link> <br>
<router-link to="/add">add页</router-link> <br>
<router-link to="/update">update页</router-link> <br>
<hr/>
<!-- 路由连接对应视图的展示位置 -->
<hr>
默认展示位置:<router-view></router-view>
<hr>
Home视图展示:<router-view name="homeView"></router-view>
<hr>
List视图展示:<router-view name="listView"></router-view>
<hr>
Add视图展示:<router-view name="addView"></router-view>
<hr>
Update视图展示:<router-view name="updateView"></router-view>
</div>
</template>

<style scoped>
</style>

4 编程式路由(useRouter)

普通路由

  • list页 这种路由,to中的内容目前是固定的,点击后只能切换/list对象组件(声明式路由)

编程式路由

  • 通过useRouter,动态决定向哪个组件切换的路由
  • 在 Vue 3 和 Vue Router 4 中,使用 useRouter 来实现动态路由(编程式路由)
  • 这里的 useRouter 方法返回的是一个 router 对象,你可以用它来做如导航到新页面、返回上一页面等操作。

案例需求: 通过普通按钮配合事件绑定实现路由页面跳转,不直接使用router-link标签

  • App.vue
1
2
3
4
5
6
7
8
9
10
11
12
13
14
15
16
17
18
19
20
21
22
23
24
25
26
27
28
29
30
31
32
33
34
35
36
37
38
39
40
41
42
43
44
45
46
47
48
49
50
51
52
53
54
55
<script setup type="module">

import {useRouter} from 'vue-router'

//创建动态路由对象
let router = useRouter()

let showList = () => {

// 编程式路由————直接push一个路径
//router.push('/list') 或者 push一个带有path属性的对象
router.push({path: '/list'})
}
</script>

<template>
<div>
<h1>App页面</h1>

<!-- 1. 路由跳转链接 -->
<router-link to="/home">home页</router-link>
<br/>
<router-link to="/list">list页</router-link>
<br/>
<router-link to="/showAll">showAll页</router-link>
<br>
<router-link to="/add">add页</router-link>
<br/>
<router-link to="/update">update页</router-link>
<br/>

<!-- 动态输入路径,点击按钮,触发单击事件的函数,在函数中通过编程是路由切换页面 -->
<button @click="showList()">showList</button>

<!-- 路由连接对应视图的展示位置 -->
<hr/>
默认路由展示:
<router-view></router-view>
<hr/>
Home视图展示:
<router-view name="homeView"></router-view>
<hr/>
List视图展示:
<router-view name="listView"></router-view>
<hr/>
Add视图展示:
<router-view name="addView"></router-view>
<hr/>
Update视图展示:
<router-view name="updateView"></router-view>
</div>
</template>

<style scoped>
</style>

5 路由传参(useRoute)

路径参数

  • 在路径中使用一个动态字段来实现,我们称之为 路径参数
    • 例如: 查看数据详情 /showDetail/1 ,1就是要查看详情的id,可以动态添值!

键值对参数

  • 类似于get请求通过url传参,数据是键值对形式的

    • 例如: 查看数据详情/showDetail?hid=1,hid=1就是要传递的键值对参数

    • 在 Vue 3 和 Vue Router 4 中,你可以使用 useRoute 这个函数从 Vue 的组合式 API 中获取路由对象。

    • useRoute 方法返回的是当前的 route 对象,你可以用它来获取关于当前路由的信息,如当前的路径、查询参数等。

案例需求 : 切换到ShowDetail.vue组件时,向该组件通过路由传递参数

  • 修改App.vue文件
1
2
3
4
5
6
7
8
9
10
11
12
13
14
15
16
17
18
19
20
21
22
23
24
25
26
27
28
29
30
31
32
33
34
35
36
37
38
39
40
41
42
43
44
45
46
47
48
49
50
51
52
53
54
55
<script setup type="module">

import {useRouter} from 'vue-router'

//创建动态路由对象
let router = useRouter()

//方法2,第二步,通过绑定的路径传参方法,确定路由和参数
let showDetail = (id, language) => {

//动态路由路径传参有下面2种方式
// 1 使用拼接字符串方式传递路径参数,
router.push(`showDetail/${id}/${language}`)
// 2 或者 使用params,进行动态路由路径传参显示
// router.push({name:"showDetail",params:{id:id,language:language}})
}

//方法4
let showDetail2 = (id, language) => {
/*uri键值对参数,需要使用query */
router.push({path: "/showDetail2", query: {id: id, language: language}})
}
</script>

<template>
<div>
<h1>App页面</h1>
<hr/>

<!-- 路径拼接2个方法-->
<!-- 方法1:路径传参 ,第一步,点击后根据router.js进行路由跳转 -->
<router-link to="/showDetail/1/JAVA">showDetail路径传参显示JAVA</router-link>

<!-- 方法2: 动态路由路径传参 ,第一步,绑定传参方法-->
<button @click="showDetail(1,'JAVA')">showDetail动态路由路径传参显示JAVA</button>
<hr/>

<!-- 键值对参数2个方法 -->
<!-- 方法3-->
<router-link v-bind:to="{path:'/showDetail2',query:{id:1,language:'Java'}}">showDetail2键值对传参显示JAVA
</router-link>

<!-- 方法4-->
<button @click="showDetail2(1,'JAVA')">showDetail2动态路由键值对传参显示JAVA</button>
<hr>
showDetail视图展示:
<router-view name="showDetailView"></router-view>
<hr>
showDetail2视图展示:
<router-view name="showDetailView2"></router-view>
</div>
</template>

<style scoped>
</style>
  • 修改router.js增加路径参数占位符
1
2
3
4
5
6
7
8
9
10
11
12
13
14
15
16
17
18
19
20
21
22
23
24
25
26
27
28
29
30
31
32
33
34
35
36
// 导入路由创建的相关方法
import {createRouter,createWebHashHistory} from 'vue-router'

// 导入vue组件

import ShowDetail from '../components/router/ShowDetail.vue'
import ShowDetail2 from '../components/router/ShowDetail2.vue'

// 创建路由对象,声明路由规则
const router = createRouter({
history: createWebHashHistory(),
routes:[

{
/* 此处:id :language作为路径的占位符,传到视图页面 */
path:'/showDetail/:id/:language',

/* 第二步,路由传参时,根据该名字showDetail找到该路由,跳转并带数据过去 */
name:'showDetail',
components:{
//格式 路由的name:路由视图
showDetailView:ShowDetail
}
},
{
path:'/showDetail2',
components:{
showDetailView2:ShowDetail2
}
},
]

})

// 对外暴露路由对象
export default router;
  • ShowDetail.vue 通过useRoute获取路径参数
1
2
3
4
5
6
7
8
9
10
11
12
13
14
15
16
17
18
19
20
21
22
23
24
25
26
27
28
29
<script setup type="module">
import {useRoute} from 'vue-router'
import {ref} from 'vue';

// 获取当前的route对象
let route = useRoute()
let languageId = ref(0)
let languageName = ref('')

// 借助更新时生命周期,将数据更新进入响应式对象
// 第三步,获取路由对象中的参数,通过route.params.xx的方式获取,本身就是响应式数据
languageId.value = route.params.id
languageName.value = route.params.language
console.log(languageId.value)
console.log(languageName.value)

</script>

<template>
<div>
<h1>ShowDetail页面</h1>
<h3>编号{{ route.params.id }}:{{ route.params.language }}是世界上最好的语言</h3>
<h3>编号{{ languageId }}:{{ languageName }}是世界上最好的语言</h3>
</div>
</template>

<style scoped>
</style>

  • ShowDetail2.vue通过useRoute获取键值对参数
1
2
3
4
5
6
7
8
9
10
11
12
13
14
15
16
17
18
19
20
21
22
23
24
25
26
27
28
29
<script setup type="module">
import{useRoute} from 'vue-router'
import { onUpdated,ref } from 'vue';
// 获取当前的route对象
let route =useRoute()
let languageId = ref(0)
let languageName = ref('')

// 借助更新时生命周期,将数据更新进入响应式对象
onUpdated (()=>{
// 获取对象中的参数(通过query获取参数,此时参数是key-value形式的)
languageId.value=route.query.id
languageName.value=route.query.language

})

</script>

<template>
<div>
<h1>ShowDetail2页面</h1>
<h3>编号{{route.query.id}}:{{route.query.language}}是世界上最好的语言</h3>
<h3>编号{{languageId}}:{{languageName}}是世界上最好的语言</h3>
</div>
</template>

<style scoped>
</style>

6 路由守卫

在 Vue 3 中,路由守卫是用于在路由切换期间进行一些特定任务的回调函数。路由守卫可以用于许多任务,例如验证用户是否已登录、在路由切换前提供确认提示、请求数据等。Vue 3 为路由守卫提供了全面的支持,并提供了以下几种类型的路由守卫:

  1. 全局前置守卫:在路由切换前被调用,可以用于验证用户是否已登录、中断导航、请求数据等。
  2. 全局后置守卫:在路由切换之后被调用,可以用于处理数据、操作 DOM 、记录日志等。
  3. 守卫代码的位置: 在router.js中
1
2
3
4
5
6
7
8
9
10
11
12
13
14
15
16
17
18
19
20
21
22
//全局前置路由守卫
router.beforeEach( (to,from,next) => {
//to 是目标地包装对象 .path属性可以获取地址
//from 是来源地包装对象 .path属性可以获取地址
//next是方法,不调用默认拦截! next() 放行,直接到达目标组件
//next('/地址')可以转发到其他地址,到达目标组件前会再次经过前置路由守卫
console.log(to.path,from.path,next)

//需要判断,注意避免无限重定向
if(to.path == '/index'){
next()
}else{
next('/index')
}

} )

//全局后置路由守卫
router.afterEach((to, from) => {
console.log(`Navigate from ${from.path} to ${to.path}`);
});

5. Vue3数据交互axios

ajax

  • AJAX = Asynchronous JavaScript and XML(异步的 JavaScript 和 XML)。
  • AJAX 不是新的编程语言,而是一种使用现有标准的新方法。
  • AJAX 最大的优点是在不重新加载整个页面的情况下,可以与服务器交换数据并更新部分网页内容。
  • AJAX 不需要任何浏览器插件,但需要用户允许 JavaScript 在浏览器上执行。

ajax工作原理:

image-20250730033244094

原生javascript方式进行ajax(了解):

太复杂了,直接不用看

1
2
3
4
5
6
7
8
9
10
11
12
13
14
15
16
17
18
19
20
21
22
23
24
<script>
function loadXMLDoc(){
var xmlhttp;
if (window.XMLHttpRequest){
// IE7+, Firefox, Chrome, Opera, Safari 浏览器执行代码
xmlhttp=new XMLHttpRequest();
}
else{
// IE6, IE5 浏览器执行代码
xmlhttp=new ActiveXObject("Microsoft.XMLHTTP");
}
// 设置回调函数处理响应结果
xmlhttp.onreadystatechange=function(){
if (xmlhttp.readyState==4 && xmlhttp.status==200)
{
document.getElementById("myDiv").innerHTML=xmlhttp.responseText;
}
}
// 设置请求方式和请求的资源路径
xmlhttp.open("GET","/try/ajax/ajax_info.txt",true);
// 发送请求
xmlhttp.send();
}
</script>

什么是axios 官网介绍:https://axios-http.com/zh/docs/intro

  • Axios 是一个基于 promise 的网络请求库,作用于node.js 和浏览器中。 它是 isomorphic 的(即同一套代码可以运行在浏览器和node.js中)。在服务端它使用原生 node.js http 模块, 而在客户端 (浏览端) 则使用 XMLHttpRequests。它有如下特性
    • 从浏览器创建 XMLHttpRequests
    • 从 node.js 创建 http 请求
    • 支持 Promise API
    • 拦截请求和响应
    • 转换请求和响应数据
    • 取消请求
    • 自动转换JSON数据
    • 客户端支持防御XSRF

1 Axios 入门案例

1 案例需求:请求后台获取随机土味情话

  • 请求的url
1
http://api.uomg.com/api/rand.qinghua?format=json
  • 请求的方式
1
GET/POST
  • 数据返回的格式
1
{"code":1,"content":"我努力不是为了你而是因为你。"}

2 准备项目

1
2
npm create vite
npm install

3 安装axios

1
npm install axios

4 设计页面(App.Vue)

1
2
3
4
5
6
7
8
9
10
11
12
13
14
15
16
17
18
19
20
21
22
23
24
25
26
27
28
29
30
31
32
33
34
35
36
37
38
39
40
41
42
<script setup type="module">
import axios from 'axios'
import {onMounted, reactive} from 'vue';

let jsonData = reactive({code: 1, content: '我努力不是为了你而是因为你'})

let getLoveMessage = () => {
axios({
method: "post", // 请求方式
url: "http://api.uomg.com/api/rand.qinghua?format=json", // 请求的url
data: { // 当请求方式为post时,data下的数据以JSON串放入请求体,否则以key=value形式放url后
username: "123456"
}
}).then(
(response) => {
console.log(response)//响应成功时要执行的函数
Object.assign(jsonData, response.data) //复制响应数据
}
).catch(
(error) => {

// 响应失败时要执行的函数
console.log(error)
}
)
}

/* 通过onMounted生命周期,自动加载一次 */
onMounted(() => {
getLoveMessage()
})
</script>

<template>
<div>
<h1>今日土味情话:{{ jsonData.content }}</h1>
<button @click="getLoveMessage">获取今日土味情话</button>
</div>
</template>

<style scoped>
</style>

5 启动测试

1
npm run dev

异步响应的数据结构

  • 响应的数据是经过包装返回的!一个请求的响应包含以下信息。
1
2
3
4
5
6
7
8
9
10
11
12
13
14
15
16
17
{
// `data` 由服务器提供的响应
data: {},
// `status` 来自服务器响应的 HTTP 状态码
status: 200,
// `statusText` 来自服务器响应的 HTTP 状态信息
statusText: 'OK',
// `headers` 是服务器响应头
// 所有的 header 名称都是小写,而且可以使用方括号语法访问,例如:`response.headers['content-type']`
headers: {},
// `config` 是 `axios` 请求的配置信息
config: {},
// `request` 是生成此响应的请求

// 在浏览器中则是 XMLHttpRequest 实例
request: {}
}
  • then取值
1
2
3
4
5
6
7
then(function (response) {
console.log(response.data);
console.log(response.status);
console.log(response.statusText);
console.log(response.headers);
console.log(response.config);
});

6 通过async和await处理异步请求

1
2
3
4
5
6
7
8
9
10
11
12
13
14
let getLoveWords = async () => {
return await axios({
method: "post", // 请求方式
url: "http://api.uomg.com/api/rand.qinghua?format=json", // 请求的url
data: {// 当请求方式为post时,data下的数据以JSON串放入请求体,否则以key=value形式放url后
username: "123456"
}
})
}

let getLoveMessage = async() => {
let {data} = await getLoveWords()
Object.assign(jsonData, data)
}

axios在发送异步请求时的可选配置:

1
2
3
4
5
6
7
8
9
10
11
12
13
14
15
16
17
18
19
20
21
22
23
24
25
26
27
28
29
30
31
32
33
34
35
36
37
38
39
40
41
42
43
44
45
46
47
48
49
50
51
52
53
54
55
56
57
58
59
60
61
62
63
64
65
66
67
68
69
70
71
72
73
74
75
76
77
78
79
80
81
82
83
84
85
86
87
88
89
90
91
92
93
94
95
96
97
98
99
100
101
102
103
104
105
106
107
108
109
110
111
112
113
114
115
116
117
118
119
120
121
122
123
124
125
126
127
128
129
130
131
132
133
{
// `url` 是用于请求的服务器 URL
url: '/user',

// `method` 是创建请求时使用的方法
method: 'get', // 默认值

// `baseURL` 将自动加在 `url` 前面,除非 `url` 是一个绝对 URL(http开头)。
// 它可以通过设置一个 `baseURL` 便于为 axios 实例的方法传递相对 URL
baseURL: `https://some-domain.com/api/`,

// `transformRequest`//TODO 允许在向服务器发送前,修改请求数据
// 它只能用于 'PUT', 'POST' 和 'PATCH' 这几个请求方法
// 数组中最后一个函数必须返回一个字符串, 一个Buffer实例,ArrayBuffer,FormData,或 Stream
// 你可以修改请求头。
transformRequest: [function (data, headers) {
// 对发送的 data 进行任意转换处理
return data;
}],
// `transformResponse` 在传递给 then/catch 前,允许修改响应数据
transformResponse: [function (data) {
// 对接收的 data 进行任意转换处理
return data;
}],
// 自定义请求头 //TODO,后面都没看
headers: {'X-Requested-With': 'XMLHttpRequest'},
// `params` 是与请求一起发送的 URL 参数
// 必须是一个简单对象或 URLSearchParams 对象
params: {
ID: 12345
},
// `paramsSerializer`是可选方法,主要用于序列化`params`
// (e.g. https://www.npmjs.com/package/qs, http://api.jquery.com/jquery.param/)
paramsSerializer: function (params) {
return Qs.stringify(params, {arrayFormat: 'brackets'})
},
// `data` 是作为请求体被发送的数据
// 仅适用 'PUT', 'POST', 'DELETE 和 'PATCH' 请求方法
// 在没有设置 `transformRequest` 时,则必须是以下类型之一:
// - string, plain object, ArrayBuffer, ArrayBufferView, URLSearchParams
// - 浏览器专属: FormData, File, Blob
// - Node 专属: Stream, Buffer
data: {
firstName: 'Fred'
},
// 发送请求体数据的可选语法
// 请求方式 post
// 只有 value 会被发送,key 则不会
data: 'Country=Brasil&City=Belo Horizonte',
// `timeout` 指定请求超时的毫秒数。
// 如果请求时间超过 `timeout` 的值,则请求会被中断
timeout: 1000, // 默认值是 `0` (永不超时)
// `withCredentials` 表示跨域请求时是否需要使用凭证
withCredentials: false, // default
// `adapter` 允许自定义处理请求,这使测试更加容易。
// 返回一个 promise 并提供一个有效的响应 (参见 lib/adapters/README.md)。
adapter: function (config) {
/* ... */
},
// `auth` HTTP Basic Auth
auth: {
username: 'janedoe',
password: 's00pers3cret'
},
// `responseType` 表示浏览器将要响应的数据类型
// 选项包括: 'arraybuffer', 'document', 'json', 'text', 'stream'
// 浏览器专属:'blob'
responseType: 'json', // 默认值
// `responseEncoding` 表示用于解码响应的编码 (Node.js 专属)
// 注意:忽略 `responseType` 的值为 'stream',或者是客户端请求
// Note: Ignored for `responseType` of 'stream' or client-side requests
responseEncoding: 'utf8', // 默认值
// `xsrfCookieName` 是 xsrf token 的值,被用作 cookie 的名称
xsrfCookieName: 'XSRF-TOKEN', // 默认值
// `xsrfHeaderName` 是带有 xsrf token 值的http 请求头名称
xsrfHeaderName: 'X-XSRF-TOKEN', // 默认值
// `onUploadProgress` 允许为上传处理进度事件
// 浏览器专属
onUploadProgress: function (progressEvent) {
// 处理原生进度事件
},
// `onDownloadProgress` 允许为下载处理进度事件
// 浏览器专属
onDownloadProgress: function (progressEvent) {
// 处理原生进度事件
},
// `maxContentLength` 定义了node.js中允许的HTTP响应内容的最大字节数
maxContentLength: 2000,
// `maxBodyLength`(仅Node)定义允许的http请求内容的最大字节数
maxBodyLength: 2000,
// `validateStatus` 定义了对于给定的 HTTP状态码是 resolve 还是 reject promise。
// 如果 `validateStatus` 返回 `true` (或者设置为 `null` 或 `undefined`),
// 则promise 将会 resolved,否则是 rejected。
validateStatus: function (status) {
return status >= 200 && status < 300; // 默认值
},
// `maxRedirects` 定义了在node.js中要遵循的最大重定向数。
// 如果设置为0,则不会进行重定向
maxRedirects: 5, // 默认值
// `socketPath` 定义了在node.js中使用的UNIX套接字。
// e.g. '/var/run/docker.sock' 发送请求到 docker 守护进程。
// 只能指定 `socketPath` 或 `proxy` 。
// 若都指定,这使用 `socketPath` 。
socketPath: null, // default
// `httpAgent` and `httpsAgent` define a custom agent to be used when performing http
// and https requests, respectively, in node.js. This allows options to be added like
// `keepAlive` that are not enabled by default.
httpAgent: new http.Agent({ keepAlive: true }),
httpsAgent: new https.Agent({ keepAlive: true }),
// `proxy` 定义了代理服务器的主机名,端口和协议。
// 您可以使用常规的`http_proxy` 和 `https_proxy` 环境变量。
// 使用 `false` 可以禁用代理功能,同时环境变量也会被忽略。
// `auth`表示应使用HTTP Basic auth连接到代理,并且提供凭据。
// 这将设置一个 `Proxy-Authorization` 请求头,它会覆盖 `headers` 中已存在的自定义 `Proxy-Authorization` 请求头。
// 如果代理服务器使用 HTTPS,则必须设置 protocol 为`https`
proxy: {
protocol: 'https',
host: '127.0.0.1',
port: 9000,
auth: {
username: 'mikeymike',
password: 'rapunz3l'
}
},
// see https://axios-http.com/zh/docs/cancellation
cancelToken: new CancelToken(function (cancel) {
}),
// `decompress` indicates whether or not the response body should be decompressed
// automatically. If set to `true` will also remove the 'content-encoding' header
// from the responses objects of all decompressed responses
// - Node only (XHR cannot turn off decompression)
decompress: true // 默认值
}

2 Axios get和post方法

配置添加语法

1
2
3
4
5
6
7
8
9
10
11
12
13
axios.get(url[, config])

axios.get(url,{
上面指定配置key:配置值,
上面指定配置key:配置值
})

axios.post(url[, data[, config]])

axios.post(url,{key:value //此位置数据,没有空对象即可{}},{
上面指定配置key:配置值,
上面指定配置key:配置值
})

注意,带字符串参数的时候,比如{id},只能使用飘号`,而不能使用反引号’’

形如:

1
2
3
4
5
6
7
8
9
10
export const showArticle = (id) => {

return axios({

url: `/article/${id}`,
method: 'get',

})

}

测试get参数

1
2
3
4
5
6
7
8
9
10
11
12
13
14
15
16
17
18
19
20
21
22
23
24
25
26
27
28
29
30
31
32
33
34
35
36
37
38
39
40
41
42
43
44
45
46
47
<script setup type="module">
import axios from 'axios'
import {onMounted, ref, reactive, toRaw} from 'vue';

let jsonData = reactive({code: 1, content: '我努力不是为了你而是因为你'})

let getLoveWords = () => {
try {
return axios.get(
'http://api.uomg.com/api/rand.qinghua?format=json',
{
params: {// 向url后添加的键值对参数
format: 'json',
username: 'zhangsan',
password: '123456'
},
headers: {// 设置请求头
'Accept': 'application/json, text/plain, text/html,*/*'
}
}
)
} catch (e) {
return e
}
}

let getLoveMessage =async () => {
let {data} = await getLoveWords()
Object.assign(jsonData, data)
}

/* 通过onMounted生命周期,自动加载一次 */
onMounted(() => {
getLoveMessage()
})
</script>

<template>
<div>
<h1>今日土味情话:{{ jsonData.content }}</h1>
<button @click="getLoveMessage">获取今日土味情话</button>
</div>
</template>

<style scoped>
</style>

测试post参数

1
2
3
4
5
6
7
8
9
10
11
12
13
14
15
16
17
18
19
20
21
22
23
24
25
26
27
28
29
30
31
32
33
34
35
36
37
38
39
40
41
42
43
44
45
46
47
48
<script setup type="module">
import axios from 'axios'
import { onMounted,ref,reactive,toRaw } from 'vue';
let jsonData =reactive({code:1,content:'我努力不是为了你而是因为你'})

let getLoveWords= async ()=>{
try{
return await axios.post(
'https://api.uomg.com/api/rand.qinghua',
{//请求体中的JSON数据
username:'zhangsan',
password:'123456'
},
{// 其他参数
params:{// url上拼接的键值对参数
format:'json',
},
headers:{// 请求头
'Accept' : 'application/json, text/plain, text/html,*/*',
'X-Requested-With': 'XMLHttpRequest'
}
}
)
}catch (e){
return await e
}
}

let getLoveMessage =()=>{
let {data} = await getLoveWords()
Object.assign(message,data)
}
/* 通过onMounted生命周期,自动加载一次 */
onMounted(()=>{
getLoveMessage()
})
</script>

<template>
<div>
<h1>今日土味情话:{{jsonData.content}}</h1>
<button @click="getLoveMessage">获取今日土味情话</button>
</div>
</template>

<style scoped>
</style>

3 Axios 拦截器

如果想在axios发送请求之前,或者是数据响应回来在执行then方法之前做一些额外的工作,可以通过拦截器完成

1
2
3
4
5
6
7
8
9
10
11
12
13
14
15
16
17
18
19
20
21
22
23
24
25
// 添加请求拦截器 请求发送之前
axios.interceptors.request.use(
function (config) {
// 在发送请求之前做些什么
return config;
},
function (error) {
// 对请求错误做些什么
return Promise.reject(error);
}
);

// 添加响应拦截器 数据响应回来
axios.interceptors.response.use(
function (response) {
// 2xx 范围内的状态码都会触发该函数。
// 对响应数据做点什么
return response;
},
function (error) {
// 超出 2xx 范围的状态码都会触发该函数。
// 对响应错误做点什么
return Promise.reject(error);
}
);
  • 定义src/axios.js提取拦截器和配置语法
1
2
3
4
5
6
7
8
9
10
11
12
13
14
15
16
17
18
19
20
21
22
23
24
25
26
27
28
29
30
31
32
33
34
35
36
37
38
39
40
41
42
43
import axios from 'axios'

// 创建instance实例
const instance = axios.create({
baseURL: 'https://api.uomg.com',
timeout: 10000
})

// 添加请求拦截
instance.interceptors.request.use(
// 设置请求头配置信息
config => {
//处理指定的请求头
console.log("before request")
config.headers.Accept = 'application/json, text/plain, text/html,*/*'
return config
},

// 设置请求错误处理函数
error => {
console.log("request error")
return Promise.reject(error)
}
)

// 添加响应拦截器
instance.interceptors.response.use(
// 设置响应正确时的处理函数
response => {
console.log("after success response")
console.log(response)
return response
},

// 设置响应异常时的处理函数
error => {
console.log("after fail response")
console.log(error)
return Promise.reject(error)
}
)
// 默认导出
export default instance
  • App.vue
1
2
3
4
5
6
7
8
9
10
11
12
13
14
15
16
17
18
19
20
21
22
23
24
25
26
27
28
29
30
31
32
33
34
35
36
37
38
39
40
41
42
43
44
45
46
47
48
49
50
51
<script setup type="module">
// 导入我们自己定义的axios.js文件,而不是导入axios依赖
import axios from './axios.js'
import { onMounted,ref,reactive,toRaw } from 'vue';
let jsonData =reactive({code:1,content:'我努力不是为了你而是因为你'})

let getLoveWords= async ()=>{
try{
return await axios.post(
'api/rand.qinghua',
{
username:'zhangsan',
password:'123456'
},//请求体中的JSON数据
{
params:{
format:'json',
}
}// 其他键值对参数
)
}catch (e){
return await e
}
}

let getLoveMessage =()=>{
// 这里返回的是一个fullfilled状态的promise
getLoveWords().then(
(response) =>{
console.log("after getloveWords")
console.log(response)
Object.assign(jsonData,response.data)
}
)
}
/* 通过onMounted生命周期,自动加载一次 */
onMounted(()=>{
getLoveMessage()
})
</script>

<template>
<div>
<h1>今日土味情话:{{jsonData.content}}</h1>
<button @click="getLoveMessage">获取今日土味情话</button>
</div>

</template>

<style scoped>
</style>

6. Vue3状态管理Pinia

1 Pinia介绍

如何实现多个组件之间的数据传递?

  • 方式1 组件传参

  • 方式2 路由传参

  • 方式3 通过pinia状态管理定义共享数据

当我们有多个组件共享一个共同的状态(数据源)时,多个视图可能都依赖于同一份状态。来自不同视图的交互也可能需要更改同一份状态。虽然我们的手动状态管理解决方案(props,组件间通信,模块化)在简单的场景中已经足够了,但是在大规模的生产应用中还有很多其他事项需要考虑

  • 更强的团队协作约定
  • 与 Vue DevTools 集成,包括时间轴、组件内部审查和时间旅行调试
  • 模块热更新 (HMR)
  • 服务端渲染支持

Pinia 就是一个实现了上述需求的状态管理库,由 Vue 核心团队维护,对 Vue 2 和 Vue 3 都可用。https://pinia.vuejs.org/zh/introduction.html

2 Pinia基本用法

1 准备vite项目

1
2
3
npm create vite
npm install
npm install vue-router@4 --save

2 安装pinia

1
npm install pinia

3 定义pinia store对象 src/store/store.js [推荐这么命名不是强制]

1
2
3
4
5
6
7
8
9
10
11
12
13
14
15
16
17
18
19
20
21
22
23
24
25
26
27
28
29
30
31
32
33
34
35
36
37
38
39
40
import {defineStore} from 'pinia'

//定义数据并且对外暴露

// 内部包含四个属性:
//1 id 唯一标识
//2 state 完整类型推理,推荐使用箭头函数,
//3 getter用来存放数据
//4 actions 存储数据的复杂业务逻辑方法

// 理解: store类似Java中的实体类, id就是类名, state 就是装数据值的属性 getters就是get方法,actions就是对数据操作的其他方法
export const definedPerson = defineStore('personPinia', //必须唯一
{
state: () => { // state中用于定义数据
return {
username: '张三',
age: 0,
hobbies: ['唱歌', '跳舞']
}
},
getters: {

// 用于定义一些通过数据计算而得到结果的一些方法 一般在此处不做对数据的修改操作
// getters中的方法可以当做属性值方式使用
getHobbiesCount() {
return this.hobbies.length
},
getAge() {
return this.age
}
},
actions: {

// 用于定义一些对数据修改的方法
doubleAge() {
this.age = this.age * 2
}
}
}
)

4 在main.js配置pinia组件到vue中

1
2
3
4
5
6
7
8
9
10
11
12
13
import { createApp } from 'vue'
import App from './App.vue'
import router from './routers/router.js'
// 导pinia
import { createPinia } from 'pinia'
// 创建pinia对象
let pinia= createPinia()

let app =createApp(App)
app.use(router)
// app中使用pinia功能
app.use(pinia)
app.mount('#app')

5 Operate.vue 中操作Pinia数据

1
2
3
4
5
6
7
8
9
10
11
12
13
14
15
16
17
18
19
20
21
22
23
24
25
26
27
28
29
30
31
32
33
34
35
36
37
<script setup type="module">
import {ref} from 'vue';
import {definedPerson} from '../store/store';

// 读取存储的数据
let person = definedPerson()

let hobby = ref('')

</script>

<template>
<div>
<h1>operate视图,用户操作Pinia中的数据</h1>
请输入姓名:<input type="text" v-model="person.username"> <br>
请输入年龄:<input type="text" v-model="person.age"> <br>
请增加爱好:
<input type="checkbox" value="吃饭" v-model="person.hobbies"> 吃饭
<input type="checkbox" value="睡觉" v-model="person.hobbies"> 睡觉
<input type="checkbox" value="打豆豆" v-model="person.hobbies"> 打豆豆 <br>

<!-- 事件中调用person的doubleAge()方法 -->
<button @click="person.doubleAge()">年龄加倍</button>
<br>

<!-- 事件中调用pinia提供的$reset()方法恢复数据的默认值 -->
<button @click="person.$reset()">恢复默认值</button>
<br>

<!-- 事件中调用$patch方法一次性修改多个属性值 -->
<button @click="person.$patch({username:'奥特曼',age:100,hobbies:['晒太阳','打怪兽']})">变身奥特曼</button>
<br>
显示pinia中的person数据:{{ person }}
</div>
</template>
<style scoped>
</style>

6 List.vue中展示Pinia数据

1
2
3
4
5
6
7
8
9
10
11
12
13
14
15
16
17
18
19
20
21
22
23
24
<script setup type="module">
import { definedPerson} from '../store/store';

// 读取存储的数据
let person= definedPerson()
</script>

<template>
<div>
<h1>List页面,展示Pinia中的数据</h1>
读取姓名:{{person.username}} <br>
读取年龄:{{person.age}} <br>
通过get年龄:{{person.getAge}} <br>
爱好数量:{{ person.getHobbiesCount}} <br>
所有的爱好:
<ul>
<li v-for='(hobby,index) in person.hobbies' :key="index" v-text="hobby"></li>
</ul>
</div>
</template>

<style scoped>
</style>

7 定义组件路由router.js

1
2
3
4
5
6
7
8
9
10
11
12
13
14
15
16
17
18
19
20
21
22
23
24
25
26
// 导入路由创建的相关方法
import {createRouter,createWebHashHistory} from 'vue-router'

// 导入vue组件
import List from '../components/List.vue'
import Operate from '../components/Operate.vue'

// 创建路由对象,声明路由规则
const router = createRouter({
history: createWebHashHistory(),
routes:[
{
path:'/opearte',
component:Operate
},

{
path:'/list',
component:List
},
]

})

// 对外暴露路由对象
export default router;

8 App.vue中通过路由切换组件

1
2
3
4
5
6
7
8
9
10
11
12
13
14
15
16
17
<script setup type="module">


</script>

<template>
<div>
<hr>
<router-link to="/opearte">显示操作页</router-link> <br>
<router-link to="/list">显示展示页</router-link> <br>
<hr>
<router-view></router-view>
</div>
</template>

<style scoped>
</style>

9 启动测试

1
npm run dev

3 Pinia其他细节

Setup风格的store.js

1
2
3
4
5
6
7
8
9
10
11
12
13
14
15
16
17
18
19
20
21
22
23
24
25
26
27
28
import { defineStore } from 'pinia'
import { computed, ref } from 'vue'

export const definedPerson = defineStore('personPinia', () => {
// ========== state 状态 ==========
const username = ref('张三')
const age = ref(0)
const hobbies = ref(['唱歌', '跳舞'])

// ========== getters 计算属性 ==========
const getHobbiesCount = computed(() => hobbies.value.length)
const getAge = computed(() => age.value)

// ========== actions 方法 ==========
function doubleAge() {
age.value *= 2
}

// 暴露所有需要访问的属性和方法
return {
username,
age,
hobbies,
getHobbiesCount,
getAge,
doubleAge
}
})

主要改造点说明:

  1. 命名规范
    • 按照 Pinia 推荐将 definedPerson 改为 usePersonStore
    • 使用 useXxxStore 的命名约定
  2. 状态定义
    • ref() 替代原来的 state()
    • 基本类型用 ref,复杂对象也可以用 reactive
  3. Getters 改造
    • 使用 computed 替代原来的 getters 对象
    • 计算属性变成独立的 const 变量
  4. Actions 改造
    • 直接声明为普通函数
    • 通过 .value 访问 ref 值